rf amplifiers. The information that follows summarizes the important points of this chapter. A FREQUENCY-RESPONSE CURVE will enable you to determine the BANDWIDTH and the UPPER and LOWER FREQUENCY LIMITS of an amplifier. ">

Share on Google+Share on FacebookShare on LinkedInShare on TwitterShare on DiggShare on Stumble Upon
Custom Search
 
  

SUMMARY

This chapter has presented information on video and rf amplifiers. The information that follows summarizes the important points of this chapter.

A FREQUENCY-RESPONSE CURVE will enable you to determine the BANDWIDTH and the UPPER and LOWER FREQUENCY LIMITS of an amplifier.

THE BANDWIDTH of an amplifier is determined by the formula:

THE UPPER-Frequency response of an amplifier is limited by the inductance and capacitance of the circuit.

THE INTERELECTRODE CAPACITANCE of a transistor causes DEGENERATIVE FEEDBACK at high frequencies.

VIDEO AMPLIFIERS must have a Frequency response of 10 hertz to 6 megahertz (10 Hz - 6 MHz). To provide this Frequency response, both high- and low-frequency compensation must be used.

PEAKING COILS are used in video amplifiers to overcome the high-frequency limitations caused by the capacitance of the circuit.

SERIES PEAKING is accomplished by a peaking coil in series with the output-signal path.

SHUNT PEAKING is accomplished by a peaking coil in parallel (shunt) with the output-signal path.

COMBINATION PEAKING is accomplished by using both series and shunt peaking.

LOW-FREQUENCY COMPENSATION is accomplished in a video amplifier by the use of a parallel RC circuit in series with the load resistor.

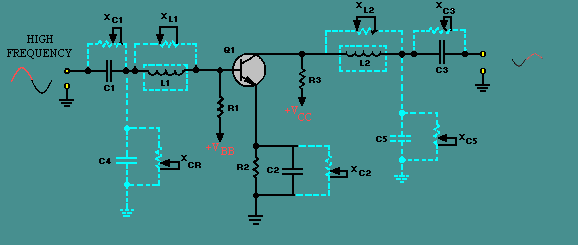
A RADIO-FREQUENCY (RF) AMPLIFIER uses FREQUENCY-DETERMINING NETWORKS to provide the required response at a given frequency.

THE FREQUENCY-DETERMINING NETWORK in an rf amplifier provides maximum impedance at the desired frequency. It is a parallel LC circuit which is called a TUNED CIRCUIT.

TRANSFORMER COUPLING is the most common form of coupling in rf amplifiers. This coupling is accomplished by the use of rf transformers as part of the frequency-determining network for the amplifier.

ADEQUATE BANDPASS is accomplished by optimum coupling in the rf transformer or by the use of a SWAMPING RESISTOR.

NEUTRALIZATION in an rf amplifier provides feedback (usually positive) to overcome the effects caused by the base-to-collector interelectrode capacitance.



Managed Security Service Provider


Privacy Statement - Copyright Information. - Contact Us

Integrated Publishing, Inc. - A (SDVOSB) Service Disabled Veteran Owned Small Business