cut off before any reflected energy returns from a target, the receiver can distinguish between the transmitted pulse and the reflected pulse. After all reflections have returned, the transmitter can again be cut on and the process repeated. The receiver output is applied to an indicator which measures the time interval between the transmission of energy and its return as a reflection.">

Share on Google+Share on FacebookShare on LinkedInShare on TwitterShare on DiggShare on Stumble Upon
Custom Search
 
  

RADAR MODULATION

Radio frequency energy in radar is transmitted in short pulses with time durations that may vary from 1 to 50 microseconds or more. If the transmitter is cut off before any reflected energy returns from a target, the receiver can distinguish between the transmitted pulse and the reflected pulse. After all reflections have returned, the transmitter can again be cut on and the process repeated. The receiver output is applied to an indicator which measures the time interval between the transmission of energy and its return as a reflection. Since the energy travels at a constant velocity, the time interval becomes a measure of the distance traveled (RANGE). Since this method does not depend on the relative frequency of the returned signal, or on the motion of the target, difficulties experienced in cw or fm methods are not encountered. The pulse modulation method is used in many military radar applications.

Most radar oscillators operate at pulse voltages between 5 and 20 kilovolts. They require currents of several amperes during the actual pulse which places severe requirements on the modulator. The function of the high-vacuum tube modulator is to act as a switch to turn a pulse ON and OFF at the transmitter in response to a control signal. The best device for this purpose is one which requires the least signal power for control and allows the transfer of power from the transmitter power source to the oscillator with the least loss. The pulse modulator circuits discussed in this section are typical pulse modulators used in radar equipment.

Spark-Gap Modulator

The SPARK-GAP MODULATOR consists of a circuit for storing energy, a circuit for rapidly discharging the storage circuit (spark gap), a pulse transformer, and an ac power source. The circuit for storing energy is essentially a short section of artificial transmission line which is known as the PULSE-FORMING NETWORK (pfn). The pulse-forming network is discharged by a spark gap. Two types of spark gaps are used: FIXED GAPS and ROTARY GAPS. The fixed gap, discussed in this section, uses a trigger pulse to ionize the air between the contacts of the spark gap and to initiate the discharge of the pulse-forming network. The rotary gap is similar to a mechanically driven switch.

A typical fixed, spark-gap modulator circuit is shown in figure 2-38. Between trigger pulses the spark gap is an open circuit. Current flows through the pulse transformer (T1), the pulse-forming network (C1, C2, C3, C4, and L2), the diode (V1), and the inductor (L1) to the plate supply voltage (Ebb). These components form the charging circuit for the pulse-forming network.

Figure 2-38. - Fixed spark-gap modulator.

The spark gap is actually triggered (ionized) by the combined action of the charging voltage across the pulse-forming network and the trigger pulse. (Ionization was discussed in NEETS, Module 6, Introduction to Electronic Emission, Tubes and Power Supplies.) The air between the trigger pulse injection point and ground is ionized by the trigger voltage. This, in turn, initiates the ionization of the complete gap by the charging voltage. This ionization allows conduction from the charged pulse-forming network through pulse transformer T1. The output pulse is then applied to an oscillating device, such as a magnetron.

Thyratron Modulator

The hydrogen THYRATRON MODULATOR is an electronic switch which requires a positive trigger of only 150 volts. The trigger potential must rise at the rate of 100 volts per microsecond to cause the modulator to conduct. In contrast to spark gap devices, the hydrogen thyratron (figure 2-39) operates over a wide range of anode voltages and pulse-repetition rates. The grid has complete control over the initiation of cathode emission for a wide range of voltages. The anode is completely shielded from the cathode by the grid. Thus, effective grid action results in very smooth firing over a wide range of anode voltages and repetition frequencies. Unlike most other thyratrons, the positive grid-control characteristic ensures stable operation. In addition, deionization time is reduced by using the hydrogen-filled tube.

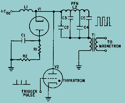
Figure 2-39. - Typical thyratron gas-tube modulator.

The hydrogen thyratron modulator provides improved timing because the synchronized trigger pulse is applied to the control grid of the thyratron (V2) and instantaneous firing is obtained. In addition, only one gas tube is required to discharge the pulse-forming network, and a low amplitude trigger pulse is sufficient to initiate discharge. A damping diode is used to prevent breakdown of the thyratron by reverse-voltage transients. The thyratron requires a sharp leading edge for a trigger pulse and depends on a sudden drop in anode voltage (controlled by the pulse-forming network) to terminate the pulse and cut off the tube.

As shown in figure 2-39, the typical thyratron modulator is very similar to the spark-gap modulator. It consists of a power source (Ebb), a circuit for storing energy (L2, C2, C3, C4, and C5), a circuit for discharging the storage circuit (V2), and a pulse transformer (T1). In addition this circuit has a damping diode (V1) to prevent reverse-polarity signals from being applied to the plate of V2 which could cause V2 to breakdown.

With no trigger pulse applied, the pfn charges through T1, the pfn, and the charging coil L1 to the potential of Ebb. When a trigger pulse is applied to the grid of V2, the tube ionizes causing the pulse-forming network to discharge through V2 and the primary of T1. As the voltage across the pfn falls below the ionization point of V2, the tube shuts off. Because of the inductive properties of the pfn, the positive discharge voltage has a tendency to swing negative. This negative overshoot is prevented from damaging the thyratron and affecting the output of the circuit by V1, R1, R2, and C1. This is a damping circuit and provides a path for the overshoot transient through V1. It is dissipated by R1 and R2 with C1 acting as a high-frequency bypass to ground, preserving the sharp leading and trailing edges of the pulse. The hydrogen thyratron modulator is the most common radar modulator.

Pulse modulation is also useful in communications systems. The intelligence-carrying capability and power requirements for communications systems differ from those of radar. Therefore, other methods of achieving pulse modulation that are more suitable for communications systems will now be studied.

Q.18 What is the primary component for a spark-gap modulator?answer.gif (214 bytes)
Q.19 What are the basic components of a thyratron modulator?answer.gif (214 bytes)



Managed Security Service Provider


Privacy Statement - Copyright Information. - Contact Us

Integrated Publishing, Inc. - A (SDVOSB) Service Disabled Veteran Owned Small Business