amplitude modulation, its basic principles, and typical circuitry used to generate this modulation. The SINE WAVE is the basis for all complex waveforms and is generated by moving a coil through a magnetic field. ">

Share on Google+Share on FacebookShare on LinkedInShare on TwitterShare on DiggShare on Stumble Upon
Custom Search
 
  

SUMMARY

Now that you have completed this chapter, a short review of what you have learned is in order. The following summary will refresh your memory of amplitude modulation, its basic principles, and typical circuitry used to generate this modulation.

The SINE WAVE is the basis for all complex waveforms and is generated by moving a coil through a magnetic field.

AMPLITUDE (instantaneous voltage) of a coil is found by the formula:

PHASE or PHASE ANGLE is the angle that exists between the starting position of a vector generating the sine wave and its position at a given instant.

FREQUENCY is the rate at which the vector rotates.

HETERODYNING is the process of mixing two different frequencies across a nonlinear impedance to give the ORIGINAL frequencies, a SUM frequency, and a DIFFERENCE frequency.

CONTINUOUS-WAVE MODULATION is the basic form of rf communications. It is essentially on-off keying of an rf carrier.

HAND-OPERATED and MACHINE KEYING are two types of cw keying. PLATE, CATHODE, and BLOCKED-GRID KEYING are circuits commonly used in hand-operated and machine keying.

KEYING RELAYS are used for safety and to handle the current requirements in high-power transmitters.

KEY-CLICK FILTERS are used to prevent interference in cw transmitters.

Although it is a relatively slow transmission method, CW COMMUNICATIONS is highly reliable under severe noise conditions for long-range operation.

SINGLE-STAGE CW TRANSMITTERS can be made by coupling the output of an oscillator to an antenna.

MULTISTAGE CW TRANSMITTERS are used to improve frequency stability and increase output power.

A MICROPHONE is an energy converter that changes sound energy into electrical energy.

A CARBON MICROPHONE uses carbon granules and an external battery supply to generate af voltages from sound waves.

A CRYSTAL MICROPHONE uses the piezoelectric effect to generate an output voltage.

A DYNAMIC MICROPHONE uses a coil of fine wire mounted on the back of a diaphragm located in the magnetic field of a permanent magnet.

A MAGNETIC MICROPHONE uses a moving armature in a magnetic field to generate an output.

The FREQUENCY SPECTRUM of a modulated wave can be conveniently illustrated in graph form as frequency versus amplitude.

The MODULATION ENVELOPE is the waveform observed when the CARRIER, UPPER SIDEBAND, and LOWER SIDEBAND are combined in a single impedance and observed as time versus amplitude.

The BANDWIDTH of an rf signal is the amount of space in the frequency spectrum used by the signal.

PERCENT OF MODULATION is a measure of the relative magnitudes of the rf carrier and the af modulating signal.

HIGH-LEVEL MODULATION is modulation produced in the plate circuit of the last radio stage of the system.

LOW-LEVEL MODULATION is modulation produced in an earlier stage than the final power amplifier.

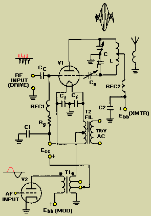
The PLATE MODULATOR is a high-level modulator. The modulator tube must be capable of varying the plate-supply voltage of the final power amplifier. It must vary the plate voltage so that the plate current pulses will vary between 0 and nearly twice their unmodulated value to achieve 100-percent modulation.

A COLLECTOR-INJECTION MODULATOR is a transistorized version of the plate modulator. It is classified as a high-level modulator, although present state-of-the-art transistors limit them to medium-power applications.

A CONTROL-GRID MODULATOR is a low-level modulator that is used where a minimum of af modulator power is desired. It is less efficient than a plate modulator and produces more distortion.

A BASE-INJECTION MODULATOR is used to produce low-level modulation in equipment operating at very low power levels. It is often used in small portable equipment and test equipment.

The CATHODE MODULATOR is a low-level modulator employed where the audio power is limited and the inherent distortion of the grid modulator cannot be tolerated.

The EMITTER-INJECTION MODULATOR is an extremely low-level modulator that is useful in portable equipment.

The primary disadvantages of AM modulation are suscep- tibility to NOISE

INTERFERENCE and the INEFFICIENCY of the transmitter.



Managed Security Service Provider


Privacy Statement - Copyright Information. - Contact Us

Integrated Publishing, Inc. - A (SDVOSB) Service Disabled Veteran Owned Small Business