Share on Google+Share on FacebookShare on LinkedInShare on TwitterShare on DiggShare on Stumble Upon
Custom Search
 
  

 

Thermal overloads Magnetic overloads

The thermal overload device is shown in Figure 10.

Figure 11 Magnetic Contactor Assembly

Motor Controller Types and Operation

Within the two basic categories of motor controllers, there are three major types of AC acrossthe-line controllers in use today. There are low-voltage protection (LVP), low-voltage release (LVR), and low-voltage release effect (LVRE) controllers.

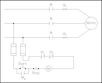
The main purpose of an LVP controller is to de-energize the motor in a low voltage condition and keep it from re-starting automatically upon return of normal voltage (Figure 12).

LVP Controller Operation:

1. Push the START button, which energizes contactor coil M, closing the M and Ma contacts. When the START button is released, the circuit will remain complete, because the Ma contact remains closed, shunting the open start switch.

Figure 12 LVP Controller

2. When a low voltage condition occurs, the M coil will drop out at some pre-determined value of voltage, and the M and Ma contacts will open. The START button must then be pushed to restart the motor.

3. Depressing the STOP button deenergizes the M coil, which then opens the M and Ma contacts.

Figure 13 LVR Controller

The purpose of the LVR controller is to de-energize the motor in a low voltage condition and restart the motor when

normal voltage is restored. This type of controller (Figure 13) is used primarily on small and/or critical loads (e.g., cooling water pumps required for safety-related equipment).

LVR Controller Operation:

1. Place the START switch in Run which energizes coil M, closing the M contacts and starting the motor.

2. When a low voltage condition occurs, the M coil drops out, opening the M contacts and de-energizing the motor. When normal voltage is restored, the M coil is again energized, closing the M contacts and restarting the motor.

The LVRE controller maintains the motor across the line at all times. This type of controller is of the manual variety and is found mostly on small loads that must start automatically upon restoration of voltage (Figure 14). An LVRE controller may or may not contain overloads. If overloads are used, they will be placed in the lines to the load.

Figure 14 LVRE Controller

The motor controllers that have been discussed are very basic. There are many automatic control functions that can be incorporated into these types of controllers, but they are beyond the scope of this text.

Summary

The important information contained in this chapter is summarized below.

Motor Controllers Summary

Motor controller - controls and protects the operation of a motor

Controller's protective features - fuses, thermal overloads, and magnetic overloads

LVP - de-energizes motor on low voltage and keeps it from automatically restarting

LVR - de-energizes motor on low voltage and restarts when the voltage is restored to normal

LVRE - maintains motor across the line at all times

 



Managed Security Service Provider
 


Privacy Statement - Copyright Information. - Contact Us

Integrated Publishing, Inc. - A (SDVOSB) Service Disabled Veteran Owned Small Business