Share on Google+Share on FacebookShare on LinkedInShare on TwitterShare on DiggShare on Stumble Upon
Custom Search
 
  

Processing the DAO Exception Listing

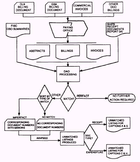
After the reconciliation process, the DAO distributes the Unmatched Listing for Captions C&H/A&G. These listings must be researched and processed promptly. The financial supervisor ensures that appropriate files and listings are available for use during the research. Some of the listings and files needed for conducting research are as follows:

l Cumulative fiscal year to date (FYTD) listings of receipts

l Detailed listings produced by UNMEX processing

l Stock control history files

l Transaction ledger files

l Off-line stock requisition number logs

l Department./division document number logs

The Unmatched Listing for Captions C & H consists of all unmatched and partially matched

Figure 6-4.-Receipts and billings document flow.

expenditures on DAO's files. This listing represents the summaries, transfers from other supply officers, billings from DLA, GSA, or civilian vendors for which the ships have not processed a receipt. Captions C & H are defined as follows:

Caption C- OSO Summaries

Caption H - Abstracted public voucher payments, DLA billings, and GSA billings

The Unmatched Listing for Captions A & G is a listing of all receipts processed by the SAC 207 activity. The receipt is reported to DAO but has not been matched with a bill or summary from the issuing activity. Captions A & G are defined as follows:

Caption A - Reported receipt from OSO, FIR codes F4 and F5

Caption G - Reported receipt from purchase, FIR codes A 1, A3, and A4

The Listing of Partially Matched Receipts and Abstracts or Summaries is also distributed by DAO on a monthly basis. This listing informs the activities of those expenditures that were partially matched during the monthly reconciliation cycle. A transaction record will also appear on the unmatched listing for captions C & H for the unmatched quantity and money value. Each record on the listing must be researched and annotated with the appropriate codes listed in appendix 5 of NAVSUP P-567, volume 2. The annotated copy of the listing is returned to the DAO no later than 20 days after receipt.

The Follow-up Listing for Captions C & H contains a separate listing of each caption code C & H that represents above threshold unmatched and partially matched expenditures. The expenditures listed are 6 months old and will be overaged on the ninth month if not reconciled. The transactions also appear on the unmatched listing for captions C & H. The listing is researched and annotated according to the procedures in NAVSUP P-567, volume 2. An annotated copy is returned to the DAO no later than 20 days after receipt. A copy must be retained at the SAC 207 activity for at least 1 year.

The Adjustment Listing for Captions C & H represents all unmatched and partially matched expenditures that became overaged during the monthly reconciliation cycle, These expenditures were automatically charged (below threshold) as losses to the DBOF. The documents in the listing must be researched and processed accordingly.

The Follow-up Listing for Unmatched OSO Receipts is a record of OSO receipts that has been in the unmatched listing for captions A & G for 6 months. The transactions have not matched expenditures from the issuing activity and will become overaged at the ninth month. The transactions must be researched and an annotated copy sent to the DAO no later than 20 days after receipt. A copy of the list is retained at the SAC 207 activity for at least 1 year.

The Listing of NAVSUP Form 1162 Records contains end-use charges included in the monthly DBOF expenditure report for charges or credits that were later challenged by the receiving activity. The charges have been billed back to the SAC 207 account and will appear on the unmatched listing for captions C & H with the notation 290 in the stock number field. The listing is processed according to NAVSUP P-567, volume 2. The listing of NAVSUP Form 1162 is not returned to DAO but is retained by the SAC 207 activity for a period of at least 1 year.

NAVCOMPT Form 168 Periodically, SAC 207 activities will receive a Request for Information on Material Receipt/ Expenditure Document, NAVCOMPT Form 168, from other supply officers. This may be received from fleet and industrial supply centers (FISCs), other SAC 207 activities, ship's stores and so forth. The activities submit the form to request proof of shipment or credit documents for material offloads or issues. Detailed procedures for processing NAVCOMPT Form 168 is described in volume 2 of NAVSUP P-567.

Performance Analysis

Activities monitor key SAC 207 performance indicators (pulse points) using various forms of documentation. The key performance indicators and proper supervisory audits can ensure proper financial processing. The pulse points used to monitor the activity's performance are described in the next paragraphs. This section also discusses how financial processing, if improperly performed, can affect the performance indicators.



Managed Security Service Provider
 


Privacy Statement - Copyright Information. - Contact Us

Integrated Publishing, Inc. - A (SDVOSB) Service Disabled Veteran Owned Small Business